[Blender Addon] Batch Image Sequence to Grease Pencil

2 ratings

Version Alpha 001

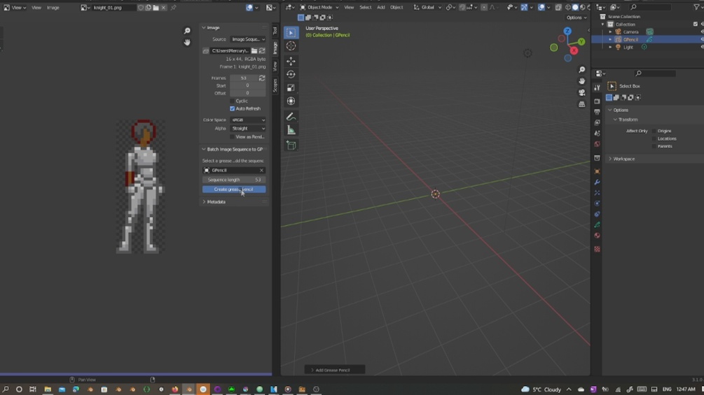
Do you wish you can import all of your sprites as a single grease pencil with a single layer all at once? well now you can with this plugin!

Introduction to Batch Image sequence to GP! its an automation plugin that allows exactly what it says!

Now you can make your sprite fight animations or gacha life animation in blender!!! ...i dont know...


#Blender3 #GreasePencil #b2d #blendergreasepencil

CAD$
I want this!

Ratings

5.0
(2 ratings)
5 stars
100%
4 stars
0%
3 stars
0%
2 stars
0%
1 star
0%
CAD$0+

[Blender Addon] Batch Image Sequence to Grease Pencil

2 ratings
I want this!